





Helping Nutritionists with AI Deep Research
Helping Nutritionists with AI Deep Research
Helping Nutritionists with AI Deep Research
What do we do?
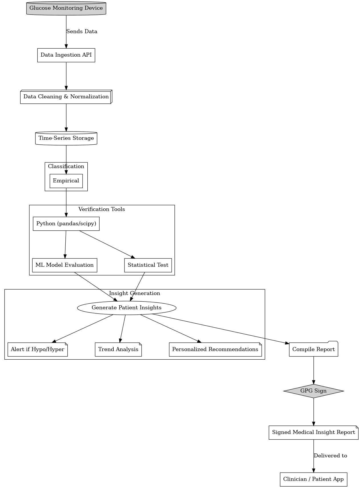
Our AI research tool empowers nutritionists by giving them instant access to the latest, most relevant, and science-backed information across nutrition, health, and wellness. Instead of spending hours digging through endless articles, clinical studies, and publications, our tool filters, analyzes, and summarizes content from trusted sources—so nutritionists can stay updated, make better decisions, and focus more on their clients. We help with: Evidence-based recommendations: Instantly surface the latest peer-reviewed research tailored to specific dietary needs, health conditions, or nutrients. Client-specific insights: Customize searches based on age, gender, goals (e.g., weight loss, muscle gain, gut health), and get concise reports to support personalized nutrition plans. We also use glucose parameters from a dataset of patients using the Glucotypp glucose monitoring device to generate tailored recommendations based on individual glucose patterns and diagnosed conditions. Reliable and verified information: Using Predictable Research, we verify all outputs and recommendations from the AI, ensuring that the information returned is accurate, consistent with current science, and free from hallucinations or misinformation. Every insight is double-checked against trusted sources to maintain the highest standard of veracity. Myth-busting: Quickly verify or debunk nutrition trends and fads with real science. Time-saving: Drastically reduce the time spent on manual research, giving nutritionists more time to engage with clients and grow their practice. Whether you’re creating meal plans, educating clients, or building a content strategy—our AI is your backstage researcher, working 24/7 to bring you the most relevant and trustworthy insights at lightning speed.
Our AI research tool empowers nutritionists by giving them instant access to the latest, most relevant, and science-backed information across nutrition, health, and wellness. Instead of spending hours digging through endless articles, clinical studies, and publications, our tool filters, analyzes, and summarizes content from trusted sources—so nutritionists can stay updated, make better decisions, and focus more on their clients. We help with: Evidence-based recommendations: Instantly surface the latest peer-reviewed research tailored to specific dietary needs, health conditions, or nutrients. Client-specific insights: Customize searches based on age, gender, goals (e.g., weight loss, muscle gain, gut health), and get concise reports to support personalized nutrition plans. We also use glucose parameters from a dataset of patients using the Glucotypp glucose monitoring device to generate tailored recommendations based on individual glucose patterns and diagnosed conditions. Reliable and verified information: Using Predictable Research, we verify all outputs and recommendations from the AI, ensuring that the information returned is accurate, consistent with current science, and free from hallucinations or misinformation. Every insight is double-checked against trusted sources to maintain the highest standard of veracity. Myth-busting: Quickly verify or debunk nutrition trends and fads with real science. Time-saving: Drastically reduce the time spent on manual research, giving nutritionists more time to engage with clients and grow their practice. Whether you’re creating meal plans, educating clients, or building a content strategy—our AI is your backstage researcher, working 24/7 to bring you the most relevant and trustworthy insights at lightning speed.
Industry
Industry
Clinical nutrition
Clinical nutrition
Why is verification important?


